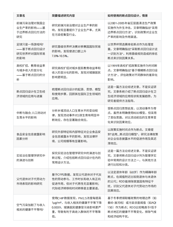
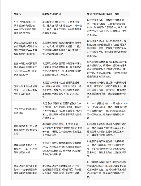
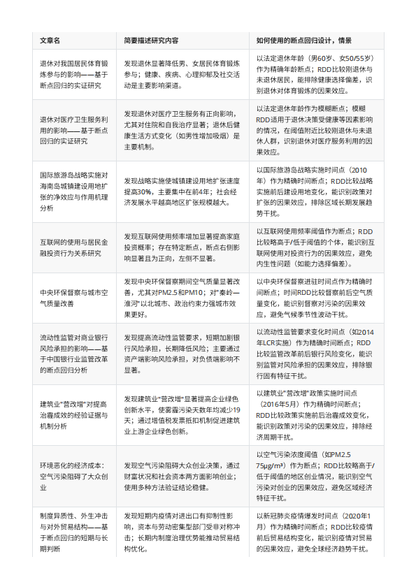
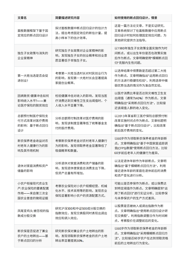
收藏!国内政策评估必用:断点回归(RDD)适用场景速查
有群友问:国内哪些政策评估适合断点回归(RDD)?我们扒了中文实证 + 方法综述,把高频断点和适配场景浓缩成 “对号入座表”。
5 类点 + 适配场景
RDD 核心是找 “突变点”:
- 年龄断点(退休 / 养老金):用模糊 RDD,避社保 / 养老政策的内生性;
- 分数 / 声誉断点(高考 / 评级):精确门槛适配教育 / 声誉研究;
- 时间断点(政策实施日):时间 RDD 看短期 / 长期政策效果;
- 地理断点(省界 / 项目边界):控区位差异,适配环保 / 区域政策;
- 指标阈值(AQI / 低保线):多门槛 RDD 析非线性效应。
一句话用 RDD:
政策有 “明确门槛 / 边界 / 时间点”,且断点附近仅 “是否受政策影响” 有差异,直接用!



